Pièces détachées de chauffage et climatisation
Plus de 650 000 références fabricants disponibles
Livraison en France et en Belgique
4.7
MARQUES ▾
CATALOGUES ▾
VUES ÉCLATÉES ▾ CODES DÉFAUTS ▾
OUTILS DE RECHERCHE ▾
FAQ / TUTOS
DÉSTOCKAGE
>
VOTRE RECHERCHE

Chaudière Atlantic Guillot AZURINOX 80 (082080)



page 2
page 4
page 7
page 9
page 11
page 14
page 16
Pièces détachées Chaudière Atlantic Guillot AZURINOX 80 (082080) chez Pièces Express


Référence fabricant
Position Schéma
072502 Jaquette lat. g. ou d. azu/varf 80/100 1
072849 Flanc lat. d. ou g. azu/varf 40/100 2
072850 Jaquette avant azurinox 40/100 3
072851 Jaquette sup. avant azu/varf 80/100 4
072852 Jaquette sup. arriere azu/varf 40/100 5
072853 Support coude air azu/varf 80/100 6
072854 Echangeur duo azu/varf 80/100 7
072505 Electrode allumage azu/varf 80/100 8
072856 Electrode ionisation + joint 9
072519 Joint d.100 sortie fumees azu/varf80/100 10
072517 Refractaire porte bruleur azu/varf80/100 11
072941 Rampe gaz av. joint azu/varf 80/100 12
072152 Refractaire fond echangeur azu/varf 13
072153 Joints porte bruleur azu/varf 40/100 14
072858 Tableau cde azu/varf 80/100 sans lmu Jusqu'à fin Mai 2015 15
072131 Transformateur d allumage zag1 16
072573 Pressostat air 17
072300 Pressostat eau av. joint 18
072158 Sonde temperature fumee + joint 19
072859 Sonde temperature eau depart/retour 20
072166 Pressostat differentiel + joints 21
072164 Purgeur automatique + joint 22
072860 Tube retour diaphragme azu/varf 80/ 100 23
200415 Tube retour diaphragme azu/varf 80/100 23
072509 Clapet anti-retour azu/varf 80/100 24
072625 Tube retour client azu/varf 80/100 25
072510 Circulateur av. joints azu/varf 80/100 26
076542 Rempl. circulateur/classe a azu. 80/100 26
072627 Tube depart corps azu/varf 80/100 27
072169 Thermostat securite + vis 28
072165 Soupape 4 bar m1/2-f1/2 + joint 29
072171 Robinet de vidange + tuyau 30
072862 Ventilateur azu/varf 80/100 31
072145 Joints (2) dia.83 melangeur air/gaz 32
072863 Melangeur venturi azu/varf 80/100 33
072864 Vanne gaz azu/varf 80/100 34
072938 Tube gaz av. joints azu/varf 80/100 35
072867 Coude air 45 reduit azu/varf 40/100 37
072865 Flexible air av.colliers azu/varf 80/100 38
072508 Siphon condensats varfree it. 60/100 39
072870 Conduit fumees dia 100 azu/varf 80/100 40
072861 Tube depart client azu/varf 80/100 41
073841 Accessoires azu/varf 80/100 _
076430 Bride vanne gaz azur/varf 80-100 _
073150 Cable electrode allumage azurinox _
073461 Cable electrode ionisation azurinox _
073809 Filtre air complet azu/varf 40/100 _
073417 Filtre air multiproduits (el. filtrant) _
072515 Joints hydrauliques et gaz (pochette) _
076007 Kit reduction hydraulique varmax 320/450 _
073774 Support siphon azu/varf 40/100 _


Les images des vues éclatées peuvent contenir des prix datant de plusieurs années, merci de ne pas en tenir compte










Pièces détachées contenues dans cet appareil Chaudière Atlantic Guillot AZURINOX 80 (082080)



Photo Position vue éclatée Article Référence fabricant Disponibilité et prix  
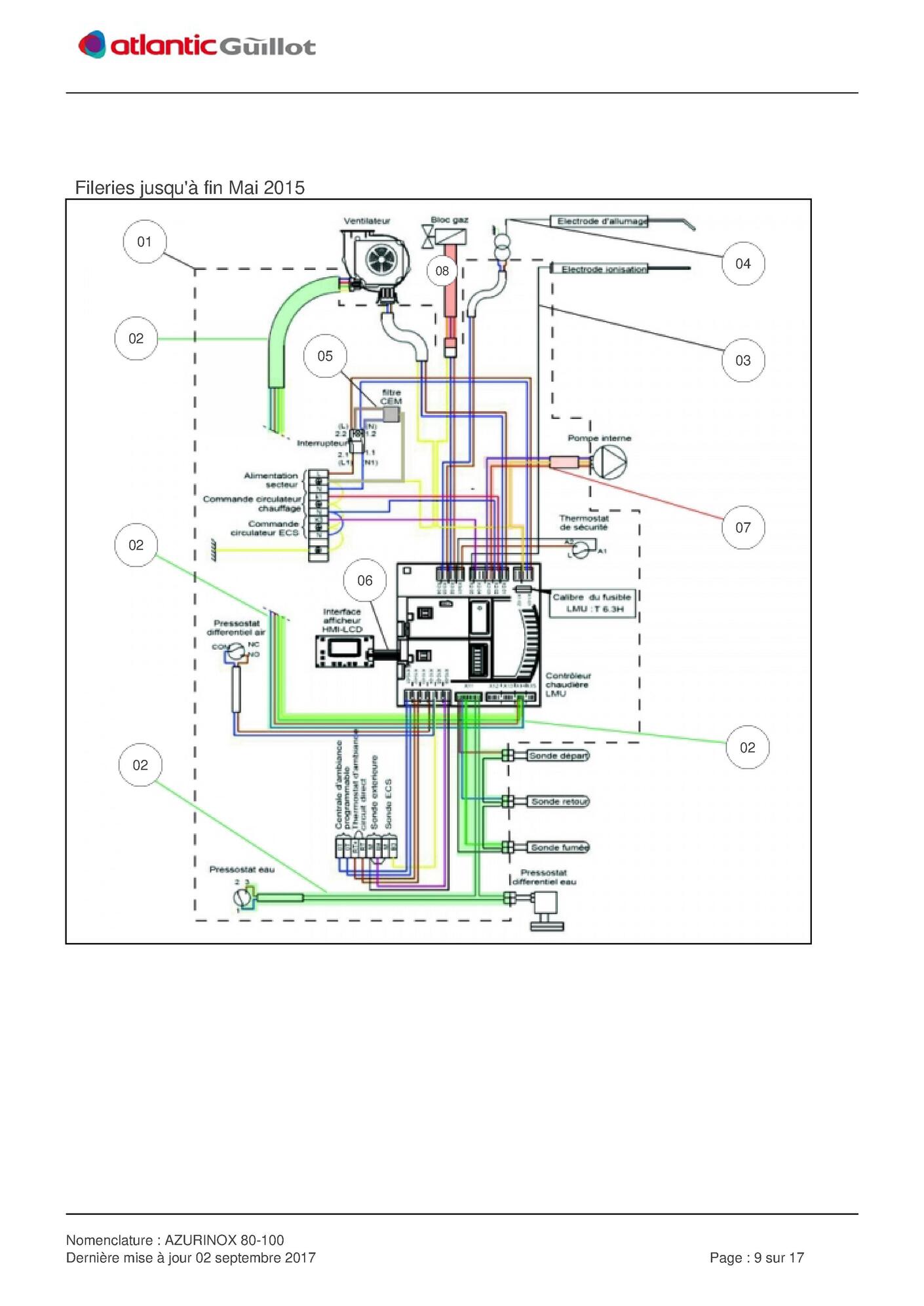
Filerie pple +tole bornier azu. classe a Atlantic Guillot 076556
01 page 16 Filerie pple +tole bornier azu. classe a
Code article PEX: 335906
Atlantic Guillot
Réf fabricant: 076556
± 3 jours ouvrés
351,24 € TTC
Filerie principale +tole support bornier Atlantic Guillot 073636
01 page 9 Filerie principale +tole support bornier
Code article PEX: 289858
Atlantic Guillot
Réf fabricant: 073636
± 3 jours ouvrés
459,11 € TTC
Coffret controle lmu 64 azu/varf 80 Atlantic Guillot 072873
Coffret controle lmu 64 azu/varf 80
Code article PEX: 258707
Atlantic Guillot
Réf fabricant: 072873
± 3 jours ouvrés
539,69 € TTC
Jaquette lat. g. ou d. azu/varf 80/100 Atlantic Guillot 072502
Jaquette lat. g. ou d. azu/varf 80/100
Code article PEX: 258472
Atlantic Guillot
Réf fabricant: 072502
 
obsolète
 
Joints porte bruleur azu/varf 40/100 Atlantic Guillot 072153
1 page 2 Joints porte bruleur azu/varf 40/100
Code article PEX: 258238
Atlantic Guillot
Réf fabricant: 072153
en stock
33,41 € TTC
Filerie comm.venti/circ cla. a 80/100 az Atlantic Guillot 076553
02 page 16 Filerie comm.venti/circ cla. a 80/100 az
Code article PEX: 335904
Atlantic Guillot
Réf fabricant: 076553
± 3 jours ouvrés
72,08 € TTC
Filerie sondes et pressostats azurinox Atlantic Guillot 073770
02 page 9 Filerie sondes et pressostats azurinox
Code article PEX: 289884
Atlantic Guillot
Réf fabricant: 073770
± 3 jours ouvrés
115,70 € TTC
Electrode allumage azu/varf 80/100 Atlantic Guillot 072505
2 page 2 Electrode allumage azu/varf 80/100
Code article PEX: 258474
Atlantic Guillot
Réf fabricant: 072505
en stock
38,57 € TTC
Flanc lat. d. ou g. azu/varf 40/100 Atlantic Guillot 072849
Flanc lat. d. ou g. azu/varf 40/100
Code article PEX: 258693
Atlantic Guillot
Réf fabricant: 072849
 
obsolète
 
Interface/afficheur hmi-lcd Atlantic Guillot 060430
Interface/afficheur hmi-lcd
Code article PEX: 255646
Atlantic Guillot
Réf fabricant: 060430
± 3 jours ouvrés
195,62 € TTC
Cable electrode ionisation azurinox Atlantic Guillot 073461
Cable electrode ionisation azurinox
Code article PEX: 258956
Atlantic Guillot
Réf fabricant: 073461
en stock
30,55 € TTC
Electrode ionisation + joint Atlantic Guillot 072856
3 page 2 Electrode ionisation + joint
Code article PEX: 258697
Atlantic Guillot
Réf fabricant: 072856
en stock
44,34 € TTC
Inter general bipolaire lumineux rouge Atlantic Guillot 070385
Inter general bipolaire lumineux rouge
Code article PEX: 257018
Atlantic Guillot
Réf fabricant: 070385
± 3 jours ouvrés
31,75 € TTC
Jaquette avant azurinox 40/100 Atlantic Guillot 072850
Jaquette avant azurinox 40/100
Code article PEX: 258694
Atlantic Guillot
Réf fabricant: 072850
 
obsolète
 
Cable electrode allumage azurinox Atlantic Guillot 073150
Cable electrode allumage azurinox
Code article PEX: 258865
Atlantic Guillot
Réf fabricant: 073150
en stock
33,41 € TTC
Filtre air multiproduits (el. filtrant) Atlantic Guillot 073417
4 page 2 Filtre air multiproduits (el. filtrant)
Code article PEX: 258951
Atlantic Guillot
Réf fabricant: 073417
en stock
35,35 € TTC
Filtre cem modulontrol Atlantic Guillot 071487
Filtre cem modulontrol
Code article PEX: 257802
Atlantic Guillot
Réf fabricant: 071487
± 3 jours ouvrés
75,24 € TTC
Jaquette sup. avant azu/varf 80/100 Atlantic Guillot 072851
Jaquette sup. avant azu/varf 80/100
Code article PEX: 258695
Atlantic Guillot
Réf fabricant: 072851
 
obsolète
 
Filtre cem modulontrol Atlantic Guillot 071487
Filtre cem modulontrol
Code article PEX: 257802
Atlantic Guillot
Réf fabricant: 071487
± 3 jours ouvrés
75,24 € TTC
Fusibles 6.3a 5x20 (boite de 10) Atlantic Guillot 071898
Fusibles 6.3a 5x20 (boite de 10)
Code article PEX: 258098
Atlantic Guillot
Réf fabricant: 071898
± 3 jours ouvrés
29,72 € TTC
Jaquette sup. arriere azu/varf 40/100 Atlantic Guillot 072852
Jaquette sup. arriere azu/varf 40/100
Code article PEX: 258696
Atlantic Guillot
Réf fabricant: 072852
 
obsolète
 
Nappe afficheur varfree/azurinox Atlantic Guillot 073771
Nappe afficheur varfree/azurinox
Code article PEX: 289885
Atlantic Guillot
Réf fabricant: 073771
± 3 jours ouvrés
53,42 € TTC
Relais circulateur azurinox classe a Atlantic Guillot 076529
6 page 14 Relais circulateur azurinox classe a
Code article PEX: 335882
Atlantic Guillot
Réf fabricant: 076529
± 3 jours ouvrés
66,32 € TTC
Support coude air azu/varf 80/100 Atlantic Guillot 072853
Support coude air azu/varf 80/100
Code article PEX: 289784
Atlantic Guillot
Réf fabricant: 072853
± 3 jours ouvrés
51,18 € TTC
Cable circulateur av. connecteur pompe Atlantic Guillot 073772
07 page 9 Cable circulateur av. connecteur pompe
Code article PEX: 259106
Atlantic Guillot
Réf fabricant: 073772
± 3 jours ouvrés
90,64 € TTC
Filerie alim circulateur classe a azu. Atlantic Guillot 076532
07 page 16 Filerie alim circulateur classe a azu.
Code article PEX: 335885
Atlantic Guillot
Réf fabricant: 076532
± 3 jours ouvrés
67,18 € TTC
Echangeur duo azu/varf 80/100 Atlantic Guillot 072854
Echangeur duo azu/varf 80/100
Code article PEX: 289785
Atlantic Guillot
Réf fabricant: 072854
± 3 jours ouvrés
5 687,05 € TTC
Cable connecteur vanne gaz varf 70a120 Atlantic Guillot 076628
Cable connecteur vanne gaz varf 70a120
Code article PEX: 335974
Atlantic Guillot
Réf fabricant: 076628
± 3 jours ouvrés
31,80 € TTC
Electrode allumage azu/varf 80/100 Atlantic Guillot 072505
Electrode allumage azu/varf 80/100
Code article PEX: 258474
Atlantic Guillot
Réf fabricant: 072505
en stock
38,57 € TTC
Filerie comm. relais circ classe a azu. Atlantic Guillot 076533
09 page 16 Filerie comm. relais circ classe a azu.
Code article PEX: 335886
Atlantic Guillot
Réf fabricant: 076533
± 3 jours ouvrés
36,65 € TTC
Electrode ionisation + joint Atlantic Guillot 072856
Electrode ionisation + joint
Code article PEX: 258697
Atlantic Guillot
Réf fabricant: 072856
en stock
44,34 € TTC
Joint d.100 sortie fumees azu/varf80/100 Atlantic Guillot 072519
Joint d.100 sortie fumees azu/varf80/100
Code article PEX: 289748
Atlantic Guillot
Réf fabricant: 072519
± 3 jours ouvrés
29,36 € TTC
Refractaire porte bruleur azu/varf80/100 Atlantic Guillot 072517
Refractaire porte bruleur azu/varf80/100
Code article PEX: 258482
Atlantic Guillot
Réf fabricant: 072517
en stock
48,86 € TTC
Rampe gaz av. joint azu/varf 80/100 Atlantic Guillot 072941
Rampe gaz av. joint azu/varf 80/100
Code article PEX: 289803
Atlantic Guillot
Réf fabricant: 072941
± 3 jours ouvrés
741,29 € TTC
Refractaire fond echangeur azu/varf Atlantic Guillot 072152
Refractaire fond echangeur azu/varf
Code article PEX: 258237
Atlantic Guillot
Réf fabricant: 072152
en stock
29,08 € TTC
Joints porte bruleur azu/varf 40/100 Atlantic Guillot 072153
Joints porte bruleur azu/varf 40/100
Code article PEX: 258238
Atlantic Guillot
Réf fabricant: 072153
en stock
33,41 € TTC
S/e tableau de cde azu 80/100 classe a Atlantic Guillot 076538
15 page 11 S/e tableau de cde azu 80/100 classe a
Code article PEX: 335891
Atlantic Guillot
Réf fabricant: 076538
± 3 jours ouvrés
787,07 € TTC
Tableau cde azu/varf 80/100 sans lmu Atlantic Guillot 072858
15 page 4 Tableau cde azu/varf 80/100 sans lmu
Code article PEX: 289787
Atlantic Guillot
Réf fabricant: 072858
± 3 jours ouvrés
828,59 € TTC
Transformateur d allumage zag1 Atlantic Guillot 072131
Transformateur d allumage zag1
Code article PEX: 258221
Atlantic Guillot
Réf fabricant: 072131
en stock
60,01 € TTC
Pressostat air Atlantic Guillot 072573
Pressostat air
Code article PEX: 258504
Atlantic Guillot
Réf fabricant: 072573
en stock
56,12 € TTC
Pressostat eau av. joint Atlantic Guillot 072300
Pressostat eau av. joint
Code article PEX: 258323
Atlantic Guillot
Réf fabricant: 072300
en stock
69,18 € TTC
Sonde temperature fumee + joint Atlantic Guillot 072158
Sonde temperature fumee + joint
Code article PEX: 258243
Atlantic Guillot
Réf fabricant: 072158
± 3 jours ouvrés
49,15 € TTC
Sonde temperature eau depart/retour Atlantic Guillot 072859
Sonde temperature eau depart/retour
Code article PEX: 258698
Atlantic Guillot
Réf fabricant: 072859
± 3 jours ouvrés
31,33 € TTC
Pressostat differentiel + joints Atlantic Guillot 072166
Pressostat differentiel + joints
Code article PEX: 258247
Atlantic Guillot
Réf fabricant: 072166
en stock
167,81 € TTC
Purgeur automatique + joint Atlantic Guillot 072164
Purgeur automatique + joint
Code article PEX: 258245
Atlantic Guillot
Réf fabricant: 072164
± 3 jours ouvrés
31,55 € TTC
Tube retour diaphragme azu/varf 80/ 100 Atlantic Guillot 072860
Tube retour diaphragme azu/varf 80/ 100
Code article PEX: 258699
Atlantic Guillot
Réf fabricant: 072860
 
obsolète
 
23 page 4 Tube retour diaphragme azu/varf 80/100
 
Atlantic Guillot
Réf fabricant: 200415
avec délai
sur devis
Clapet anti-retour azu/varf 80/100 Atlantic Guillot 072509
Clapet anti-retour azu/varf 80/100
Code article PEX: 289747
Atlantic Guillot
Réf fabricant: 072509
± 3 jours ouvrés
64,03 € TTC
Tube retour client azu/varf 80/100 Atlantic Guillot 072625
Tube retour client azu/varf 80/100
Code article PEX: 258534
Atlantic Guillot
Réf fabricant: 072625
± 3 jours ouvrés
134,98 € TTC
Circulateur + joint azu. 80/100 classe a Atlantic Guillot 076528
26 page 11 Circulateur + joint azu. 80/100 classe a
Code article PEX: 335880
Atlantic Guillot
Réf fabricant: 076528
± 3 jours ouvrés
530,57 € TTC
Circulateur av. joints azu/varf 80/100 Atlantic Guillot 072510
26 page 4 Circulateur av. joints azu/varf 80/100
Code article PEX: 258477
Atlantic Guillot
Réf fabricant: 072510
 
obsolète
 
Rempl. circulateur/classe a azu. 80/100 Atlantic Guillot 076542
26 page 4 Rempl. circulateur/classe a azu. 80/100
Code article PEX: 335893
Atlantic Guillot
Réf fabricant: 076542
± 3 jours ouvrés
703,63 € TTC
Tube depart corps azu/varf 80/100 Atlantic Guillot 072627
Tube depart corps azu/varf 80/100
Code article PEX: 258536
Atlantic Guillot
Réf fabricant: 072627
± 3 jours ouvrés
173,22 € TTC
Thermostat securite + vis Atlantic Guillot 072169
Thermostat securite + vis
Code article PEX: 258249
Atlantic Guillot
Réf fabricant: 072169
± 3 jours ouvrés
57,96 € TTC
Soupape 4 bar m1/2-f1/2 + joint Atlantic Guillot 072165
Soupape 4 bar m1/2-f1/2 + joint
Code article PEX: 258246
Atlantic Guillot
Réf fabricant: 072165
± 3 jours ouvrés
32,76 € TTC
Robinet de vidange + tuyau Atlantic Guillot 072171
Robinet de vidange + tuyau
Code article PEX: 289720
Atlantic Guillot
Réf fabricant: 072171
± 3 jours ouvrés
18,44 € TTC
Ventilateur azu/varf 80/100 Atlantic Guillot 072862
Ventilateur azu/varf 80/100
Code article PEX: 258701
Atlantic Guillot
Réf fabricant: 072862
± 3 jours ouvrés
665,44 € TTC
Joints (2) dia.83 melangeur air/gaz Atlantic Guillot 072145
Joints (2) dia.83 melangeur air/gaz
Code article PEX: 258231
Atlantic Guillot
Réf fabricant: 072145
± 3 jours ouvrés
14,98 € TTC
Melangeur venturi azu/varf 80/100 Atlantic Guillot 072863
Melangeur venturi azu/varf 80/100
Code article PEX: 289788
Atlantic Guillot
Réf fabricant: 072863
± 3 jours ouvrés
304,13 € TTC
Vanne gaz azu/varf 80/100 Atlantic Guillot 072864
Vanne gaz azu/varf 80/100
Code article PEX: 258702
Atlantic Guillot
Réf fabricant: 072864
± 3 jours ouvrés
323,65 € TTC
Tube gaz av. joints azu/varf 80/100 Atlantic Guillot 072938
Tube gaz av. joints azu/varf 80/100
Code article PEX: 289802
Atlantic Guillot
Réf fabricant: 072938
± 3 jours ouvrés
83,23 € TTC
Coude air 45 reduit azu/varf 40/100 Atlantic Guillot 072867
Coude air 45 reduit azu/varf 40/100
Code article PEX: 289789
Atlantic Guillot
Réf fabricant: 072867
± 3 jours ouvrés
119,82 € TTC
Flexible air av.colliers azu/varf 80/100 Atlantic Guillot 072865
Flexible air av.colliers azu/varf 80/100
Code article PEX: 258703
Atlantic Guillot
Réf fabricant: 072865
± 3 jours ouvrés
110,44 € TTC
Siphon condensats varfree it. 60/100 Atlantic Guillot 072508
Siphon condensats varfree it. 60/100
Code article PEX: 258476
Atlantic Guillot
Réf fabricant: 072508
± 3 jours ouvrés
96,61 € TTC
Conduit fumees dia 100 azu/varf 80/100 Atlantic Guillot 072870
Conduit fumees dia 100 azu/varf 80/100
Code article PEX: 258705
Atlantic Guillot
Réf fabricant: 072870
± 3 jours ouvrés
83,21 € TTC
Sonde temperature eau depart/retour Atlantic Guillot 072859
41 page 11 Sonde temperature eau depart/retour
Code article PEX: 258698
Atlantic Guillot
Réf fabricant: 072859
± 3 jours ouvrés
31,33 € TTC
Tube depart client azu/varf 80/100 Atlantic Guillot 072861
41 page 4 Tube depart client azu/varf 80/100
Code article PEX: 258700
Atlantic Guillot
Réf fabricant: 072861
± 3 jours ouvrés
113,98 € TTC
Accessoires azu/varf 80/100 Atlantic Guillot 073841
Accessoires azu/varf 80/100
Code article PEX: 259158
Atlantic Guillot
Réf fabricant: 073841
± 3 jours ouvrés
160,87 € TTC
Bride vanne gaz azur/varf 80-100 Atlantic Guillot 076430
Bride vanne gaz azur/varf 80-100
Code article PEX: 290236
Atlantic Guillot
Réf fabricant: 076430
± 3 jours ouvrés
69,91 € TTC
Cable circulateur av. connecteur pompe Atlantic Guillot 073772
_ page 7 Cable circulateur av. connecteur pompe
Code article PEX: 259106
Atlantic Guillot
Réf fabricant: 073772
± 3 jours ouvrés
90,64 € TTC
Cable connecteur vanne gaz varf 70a120 Atlantic Guillot 076628
Cable connecteur vanne gaz varf 70a120
Code article PEX: 335974
Atlantic Guillot
Réf fabricant: 076628
± 3 jours ouvrés
31,80 € TTC
Cable electrode allumage azurinox Atlantic Guillot 073150
Cable electrode allumage azurinox
Code article PEX: 258865
Atlantic Guillot
Réf fabricant: 073150
en stock
33,41 € TTC
Cable electrode ionisation azurinox Atlantic Guillot 073461
Cable electrode ionisation azurinox
Code article PEX: 258956
Atlantic Guillot
Réf fabricant: 073461
en stock
30,55 € TTC
Connecteurs pressostat gaz mini pour lmu Atlantic Guillot 072263
Connecteurs pressostat gaz mini pour lmu
Code article PEX: 289723
Atlantic Guillot
Réf fabricant: 072263
± 3 jours ouvrés
58,20 € TTC
Couvercle tableau de commande azurinox Atlantic Guillot 076440
Couvercle tableau de commande azurinox
Code article PEX: 335803
Atlantic Guillot
Réf fabricant: 076440
 
obsolète
 
Ferrite seule pour azurinox et varfree Atlantic Guillot 076554
_ page 14 Ferrite seule pour azurinox et varfree
Code article PEX: 335905
Atlantic Guillot
Réf fabricant: 076554
± 3 jours ouvrés
25,73 € TTC
Filerie alim circulateur classe a azu. Atlantic Guillot 076532
_ page 14 Filerie alim circulateur classe a azu.
Code article PEX: 335885
Atlantic Guillot
Réf fabricant: 076532
± 3 jours ouvrés
67,18 € TTC
Filerie comm. relais circ classe a azu. Atlantic Guillot 076533
_ page 14 Filerie comm. relais circ classe a azu.
Code article PEX: 335886
Atlantic Guillot
Réf fabricant: 076533
± 3 jours ouvrés
36,65 € TTC
Filerie comm.venti/circ cla. a 80/100 az Atlantic Guillot 076553
_ page 14 Filerie comm.venti/circ cla. a 80/100 az
Code article PEX: 335904
Atlantic Guillot
Réf fabricant: 076553
± 3 jours ouvrés
72,08 € TTC
Filerie pple +tole bornier azu. classe a Atlantic Guillot 076556
_ page 14 Filerie pple +tole bornier azu. classe a
Code article PEX: 335906
Atlantic Guillot
Réf fabricant: 076556
± 3 jours ouvrés
351,24 € TTC
Filerie principale +tole support bornier Atlantic Guillot 073636
_ page 7 Filerie principale +tole support bornier
Code article PEX: 289858
Atlantic Guillot
Réf fabricant: 073636
± 3 jours ouvrés
459,11 € TTC
Filerie sondes et pressostats azurinox Atlantic Guillot 073770
Filerie sondes et pressostats azurinox
Code article PEX: 289884
Atlantic Guillot
Réf fabricant: 073770
± 3 jours ouvrés
115,70 € TTC
Filtre air complet azu/varf 40/100 Atlantic Guillot 073809
_ page 4 Filtre air complet azu/varf 40/100
Code article PEX: 259138
Atlantic Guillot
Réf fabricant: 073809
± 3 jours ouvrés
96,86 € TTC
Filtre air multiproduits (el. filtrant) Atlantic Guillot 073417
_ page 4 Filtre air multiproduits (el. filtrant)
Code article PEX: 258951
Atlantic Guillot
Réf fabricant: 073417
en stock
35,35 € TTC
Joints hydrauliques et gaz (pochette) Atlantic Guillot 072515
Joints hydrauliques et gaz (pochette)
Code article PEX: 258480
Atlantic Guillot
Réf fabricant: 072515
 
obsolète
 
Nappe afficheur varfree/azurinox Atlantic Guillot 073771
Nappe afficheur varfree/azurinox
Code article PEX: 289885
Atlantic Guillot
Réf fabricant: 073771
± 3 jours ouvrés
53,42 € TTC
Kit reduction hydraulique varmax 320/450 Atlantic Guillot 076007
Kit reduction hydraulique varmax 320/450
Code article PEX: 289950
Atlantic Guillot
Réf fabricant: 076007
± 3 jours ouvrés
52,10 € TTC
Rempl. circulateur/classe a azu. 80/100 Atlantic Guillot 076542
_ page 9 Rempl. circulateur/classe a azu. 80/100
Code article PEX: 335893
Atlantic Guillot
Réf fabricant: 076542
± 3 jours ouvrés
703,63 € TTC
S/e tableau de cde azu 80/100 classe a Atlantic Guillot 076538
_ page 14 S/e tableau de cde azu 80/100 classe a
Code article PEX: 335891
Atlantic Guillot
Réf fabricant: 076538
± 3 jours ouvrés
787,07 € TTC
Support siphon azu/varf 40/100 Atlantic Guillot 073774
_ page 4 Support siphon azu/varf 40/100
Code article PEX: 289886
Atlantic Guillot
Réf fabricant: 073774
± 3 jours ouvrés
55,79 € TTC


Dans cette page vous trouverez l'ensemble des articles et pièces détachées de chaufferie qui composent la nomenclature Chaudière Atlantic Guillot AZURINOX 80 (082080) ainsi que des liens vers les articles Atlantic Guillot. En parcourant la page Atlantic Guillot, vous pourrez également trouver toutes les pièces Atlantic Guillot présentes chez Pièces Express. L'indication de stock vous permet de savoir si la pièce détachée est disponible dans notre stock central ou bien avec un délai fournisseur. Dans ce dernier cas, renseignez vous, nous commandons très régulièrement chez chacun de nos fournisseurs, nous pouvons donc certainement répondre à votre besoin rapidement.

Nos marques
Nos catalogues
Nos outils
Nos gicleurs fioul
Nos bougies pour poêles à pellets
Pièces détachées de chauffage et climatisation
PIÈCES EXPRESS
1 rue Philippe LEBON
ZA Henri Spriet
14120 MONDEVILLE
Téléphone: 02 14 47 16 10
Siret: 790 553 242 00013
Tva: FR 38 790553242

4.7
149 avis