Pièces détachées de chauffage et climatisation
Plus de 650 000 références fabricants disponibles
Livraison en France et en Belgique
4.7
MARQUES ▾
CATALOGUES ▾
VUES ÉCLATÉES ▾ CODES DÉFAUTS ▾
OUTILS DE RECHERCHE ▾
FAQ / TUTOS
DÉSTOCKAGE
>
VOTRE RECHERCHE

Brûleur Viessmann VITOFLAME 200 50 kW (7143687)



page 1
page 2
page 3
page 4
Pièces détachées Brûleur Viessmann VITOFLAME 200 50 kW (7143687) chez Pièces Express


Référence fabricant
Position Schéma
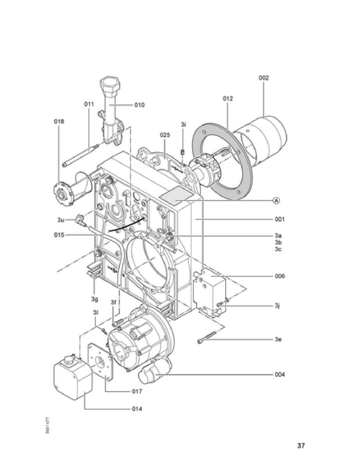
7818095 Carter bruleur gr. iii vek 0001
7813126 Tete de bruleur 0002
7817278 Accessoires vga 0003
7836332 Moteur de turbine 70 w 0004
7817237 Capot bruleur gaz type vga 0005
7817239 Allumeur electronique 0006
7826295 Boitier de controle bruleur lme21.330a2v 0007
7817242 Socle de connexion agc 22.121v 0008
7817243 Cable d ionisation 0009
7817244 Piece de raccordement 0010
7817245 Tige de fixation vga 0011
7810433 Joint 180 x 130 x 5 0012
7817249 Tete de melange vga gr.4 0013
7813559 Pressostat air vgiii 0014
7817262 Tuyau silicone vga 0015
7818081 Turbine d=133 x 62 vek 0016
7817250 Support pressostat 0017
7816359 Volet d admission d air bruleur vek grii 0018
7822297 Rallonge bouton de rearmement agk20.55 0019
7810714 Accroche-flamme gr.4 0020
7813536 Cable de mise a la terre 0021
7810590 Support d electrode 0022
7816395 Jeu de cable d allumage d=6,4 0023
7162797 Kit bruleur de rechange 0024
7818066 Bride de bruleur vek gr.ii 0025
7810148 Electrode d'ionisation 0028
7810589 Electrode d'allumage brûleur gaz à air soufflé vgi 0029
7822118 Electrode de masse apm 0030
7218416 Joint vanne gaz 0031
7218389 Bloc gaz complet 0035
7817294 Vanne a bille 3/4 a securite thermique 0037
7817251 Kit brides dungs mbdle405 0039
7218415 Matelas filtrant de remplacement 0040
7820960 Tige de fixation capot bruleur 0041
7819469 Bride 1/2 0042
7820959 Vis de fixation du capot bruleur 0043
7088562 Jeu de joints pour atola 0045
7817256 Diaphragme gaz vga 5 0046
5851301 Mont.anl. vitoflame 200 vga 15-63 0050
5681677 Serv.anl. vitoflame 200 vgi+ii 0051
5781873 Et-bildl. vitoflame 200 vga 0052
7874963 Viessmann : condensateur 4 f 0150


Les images des vues éclatées peuvent contenir des prix datant de plusieurs années, merci de ne pas en tenir compte










Pièces détachées contenues dans cet appareil Brûleur Viessmann VITOFLAME 200 50 kW (7143687)



Photo Position vue éclatée Article Référence fabricant Disponibilité et prix  
Carter de bruleur gr.2 avec air Viessmann 7818095
Carter de bruleur gr.2 avec air
Code article PEX: 752925
Viessmann
Réf fabricant: 7818095
± 3 jours ouvrés
188,40 € TTC
Tete de bruleur Viessmann 7813126
Tete de bruleur
Code article PEX: 244725
Viessmann
Réf fabricant: 7813126
± 3 jours ouvrés
244,80 € TTC
Accessoires vga Viessmann 7817278
Accessoires vga
Code article PEX: 246245
Viessmann
Réf fabricant: 7817278
± 3 jours ouvrés
40,80 € TTC
Moteur de turbine 70 w Viessmann 7836332
Moteur de turbine 70 w
Code article PEX: 299999
Viessmann
Réf fabricant: 7836332
± 3 jours ouvrés
236,40 € TTC
Capot bruleur gaz type vga Viessmann 7817237
Capot bruleur gaz type vga
Code article PEX: 246212
Viessmann
Réf fabricant: 7817237
± 3 jours ouvrés
313,20 € TTC
Allumeur electronique Viessmann 7817239
Allumeur electronique
Code article PEX: 246214
Viessmann
Réf fabricant: 7817239
± 3 jours ouvrés
79,20 € TTC
Boitier de controle bruleur lme21.330a2v Viessmann 7826295
Boitier de controle bruleur lme21.330a2v
Code article PEX: 250609
Viessmann
Réf fabricant: 7826295
en stock
466,80 € TTC
Socle de connexion agc 22.121v Viessmann 7817242
Socle de connexion agc 22.121v
Code article PEX: 246217
Viessmann
Réf fabricant: 7817242
± 3 jours ouvrés
240,00 € TTC
Cable d ionisation Viessmann 7817243
Cable d ionisation
Code article PEX: 246218
Viessmann
Réf fabricant: 7817243
± 3 jours ouvrés
57,60 € TTC
Piece de raccordement Viessmann 7817244
Piece de raccordement
Code article PEX: 246219
Viessmann
Réf fabricant: 7817244
± 3 jours ouvrés
158,40 € TTC
Tige de fixation vga Viessmann 7817245
Tige de fixation vga
Code article PEX: 246220
Viessmann
Réf fabricant: 7817245
± 3 jours ouvrés
17,64 € TTC
Joint 180 x 130 x 5 Viessmann 7810433
Joint 180 x 130 x 5
Code article PEX: 243858
Viessmann
Réf fabricant: 7810433
± 3 jours ouvrés
12,48 € TTC
Tete de melange vga gr.4 Viessmann 7817249
Tete de melange vga gr.4
Code article PEX: 297808
Viessmann
Réf fabricant: 7817249
± 3 jours ouvrés
517,20 € TTC
Pressostat air vgiii Viessmann 7813559
Pressostat air vgiii
Code article PEX: 244835
Viessmann
Réf fabricant: 7813559
± 3 jours ouvrés
157,20 € TTC
Tuyau silicone vga Viessmann 7817262
Tuyau silicone vga
Code article PEX: 297809
Viessmann
Réf fabricant: 7817262
± 3 jours ouvrés
24,00 € TTC
Turbine d=133 x 62 vek Viessmann 7818081
Turbine d=133 x 62 vek
Code article PEX: 246722
Viessmann
Réf fabricant: 7818081
± 3 jours ouvrés
62,40 € TTC
Support pressostat Viessmann 7817250
Support pressostat
Code article PEX: 246222
Viessmann
Réf fabricant: 7817250
± 3 jours ouvrés
13,32 € TTC
Volet d admission d air bruleur vek grii Viessmann 7816359
Volet d admission d air bruleur vek grii
Code article PEX: 245788
Viessmann
Réf fabricant: 7816359
± 3 jours ouvrés
26,40 € TTC
Rallonge bouton de rearmement agk20.55 Viessmann 7822297
Rallonge bouton de rearmement agk20.55
Code article PEX: 248529
Viessmann
Réf fabricant: 7822297
± 3 jours ouvrés
17,64 € TTC
Accroche-flamme gr.4 Viessmann 7810714
Accroche-flamme gr.4
Code article PEX: 243969
Viessmann
Réf fabricant: 7810714
± 3 jours ouvrés
104,40 € TTC
Cable de mise a la terre Viessmann 7813536
Cable de mise a la terre
Code article PEX: 244822
Viessmann
Réf fabricant: 7813536
± 3 jours ouvrés
12,24 € TTC
Support d electrode Viessmann 7810590
Support d electrode
Code article PEX: 243918
Viessmann
Réf fabricant: 7810590
 
obsolète
 
Jeu de cable d allumage d=6,4 Viessmann 7816395
Jeu de cable d allumage d=6,4
Code article PEX: 245820
Viessmann
Réf fabricant: 7816395
en stock
39,60 € TTC
Kit bruleur de rechange Viessmann 7162797
Kit bruleur de rechange
Code article PEX: 475219
Viessmann
Réf fabricant: 7162797
± 3 jours ouvrés
36,00 € TTC
Bride de bruleur vek gr.ii Viessmann 7818066
Bride de bruleur vek gr.ii
Code article PEX: 246710
Viessmann
Réf fabricant: 7818066
± 3 jours ouvrés
66,00 € TTC
Electrode d'ionisation Viessmann 7810148
Electrode d'ionisation
Code article PEX: 243775
Viessmann
Réf fabricant: 7810148
± 3 jours ouvrés
56,40 € TTC
Electrode d'allumage brûleur gaz à air soufflé VGI Viessmann 7810589
Electrode d'allumage brûleur gaz à air soufflé vgi
Code article PEX: 243917
Viessmann
Réf fabricant: 7810589
± 3 jours ouvrés
54,00 € TTC
Electrode de masse APM Viessmann 7822118
Electrode de masse apm
Code article PEX: 248439
Viessmann
Réf fabricant: 7822118
± 3 jours ouvrés
50,40 € TTC
Joint vanne gaz Viessmann 7218416
Joint vanne gaz
Code article PEX: 241004
Viessmann
Réf fabricant: 7218416
± 3 jours ouvrés
42,00 € TTC
Bloc gaz complet Viessmann 7218389
Bloc gaz complet
Code article PEX: 241001
Viessmann
Réf fabricant: 7218389
± 3 jours ouvrés
1 174,80 € TTC
Vanne a bille 3/4 a securite thermique Viessmann 7817294
Vanne a bille 3/4 a securite thermique
Code article PEX: 246253
Viessmann
Réf fabricant: 7817294
± 3 jours ouvrés
127,20 € TTC
Kit brides dungs mbdle405 Viessmann 7817251
Kit brides dungs mbdle405
Code article PEX: 246223
Viessmann
Réf fabricant: 7817251
± 3 jours ouvrés
90,00 € TTC
Matelas filtrant de remplacement Viessmann 7218415
Matelas filtrant de remplacement
Code article PEX: 241003
Viessmann
Réf fabricant: 7218415
± 3 jours ouvrés
79,20 € TTC
Tige de fixation capot bruleur Viessmann 7820960
Tige de fixation capot bruleur
Code article PEX: 248332
Viessmann
Réf fabricant: 7820960
± 3 jours ouvrés
16,44 € TTC
Bride 1/2 Viessmann 7819469
Bride 1/2
Code article PEX: 247458
Viessmann
Réf fabricant: 7819469
± 3 jours ouvrés
51,60 € TTC
Vis de fixation du capot bruleur Viessmann 7820959
Vis de fixation du capot bruleur
Code article PEX: 248331
Viessmann
Réf fabricant: 7820959
± 3 jours ouvrés
16,44 € TTC
Jeu de joints pour atola Viessmann 7088562
Jeu de joints pour atola
Code article PEX: 240585
Viessmann
Réf fabricant: 7088562
± 3 jours ouvrés
8,40 € TTC
Diaphragme gaz vga 5 Viessmann 7817256
Diaphragme gaz vga 5
Code article PEX: 246228
Viessmann
Réf fabricant: 7817256
± 3 jours ouvrés
36,00 € TTC
0050 page 1 Mont.anl. vitoflame 200 vga 15-63
 
Viessmann
Réf fabricant: 5851301
avec délai
sur devis
0051 page 3 Serv.anl. vitoflame 200 vgi+ii
 
Viessmann
Réf fabricant: 5681677
avec délai
sur devis
0052 page 1 Et-bildl. vitoflame 200 vga
 
Viessmann
Réf fabricant: 5781873
avec délai
sur devis
Viessmann : condensateur 4 f Viessmann 7874963
Viessmann : condensateur 4 f
Code article PEX: 662933
Viessmann
Réf fabricant: 7874963
En cours de réappro
30,00 € TTC


Dans cette page vous trouverez l'ensemble des articles et pièces détachées de chaufferie qui composent la nomenclature Brûleur Viessmann VITOFLAME 200 50 kW (7143687) ainsi que des liens vers les articles Viessmann. En parcourant la page Viessmann, vous pourrez également trouver toutes les pièces Viessmann présentes chez Pièces Express. L'indication de stock vous permet de savoir si la pièce détachée est disponible dans notre stock central ou bien avec un délai fournisseur. Dans ce dernier cas, renseignez vous, nous commandons très régulièrement chez chacun de nos fournisseurs, nous pouvons donc certainement répondre à votre besoin rapidement.

Nos marques
Nos catalogues
Nos outils
Nos gicleurs fioul
Nos bougies pour poêles à pellets
Pièces détachées de chauffage et climatisation
PIÈCES EXPRESS
1 rue Philippe LEBON
ZA Henri Spriet
14120 MONDEVILLE
Téléphone: 02 14 47 16 10
Siret: 790 553 242 00013
Tva: FR 38 790553242

4.7
146 avis