Pièces détachées de chauffage et climatisation
Plus de 650 000 références fabricants disponibles
Livraison en France et en Belgique
4.7
MARQUES ▾
CATALOGUES ▾
VUES ÉCLATÉES ▾ CODES DÉFAUTS ▾
OUTILS DE RECHERCHE ▾
FAQ / TUTOS
DÉSTOCKAGE
>
VOTRE RECHERCHE

Brûleur Viessmann MATRIX CT3 187-170 kW (7175475)



page 1
page 2
Pièces détachées Brûleur Viessmann MATRIX CT3 187-170 kW (7175475) chez Pièces Express


Référence fabricant
Position Schéma
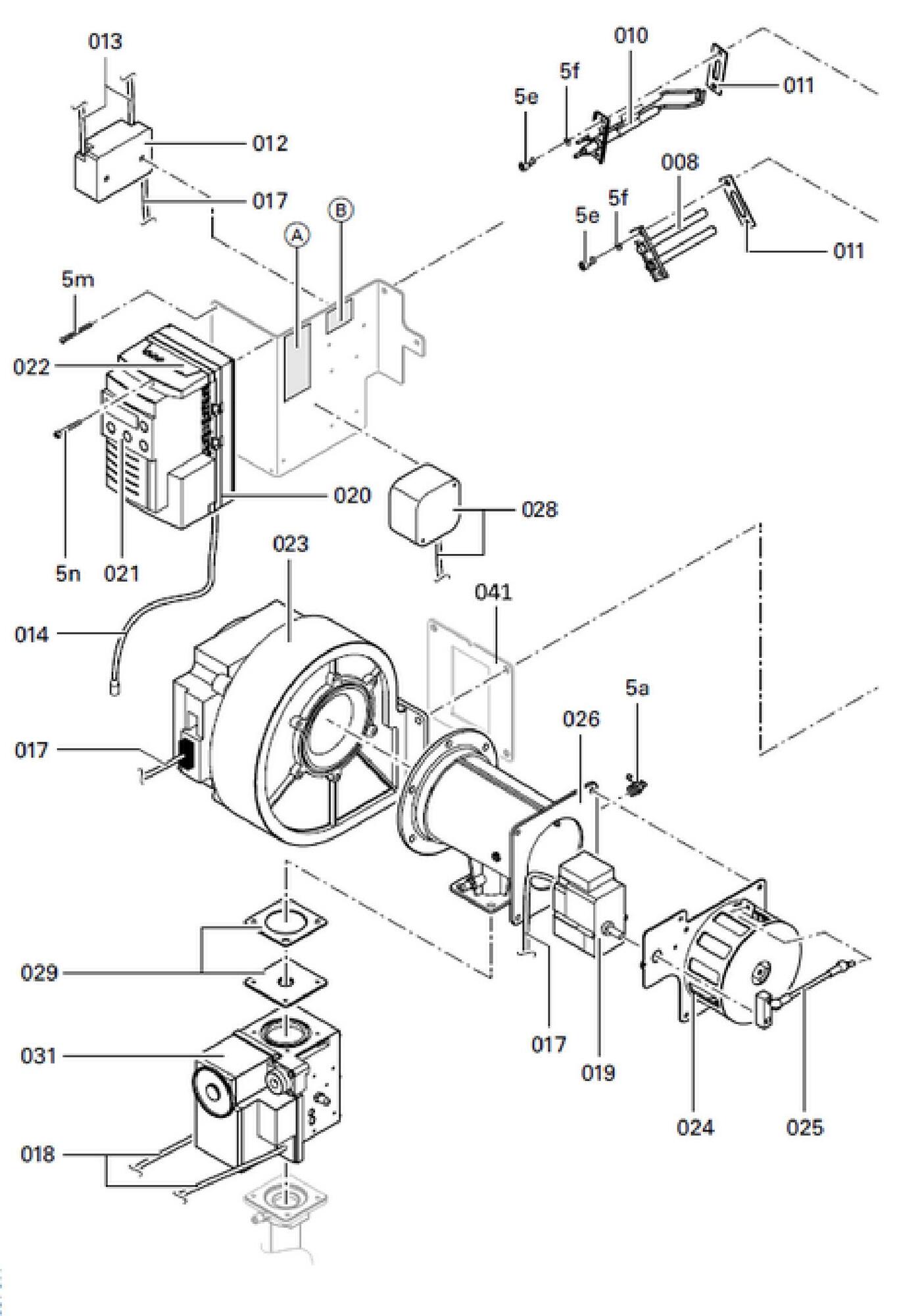
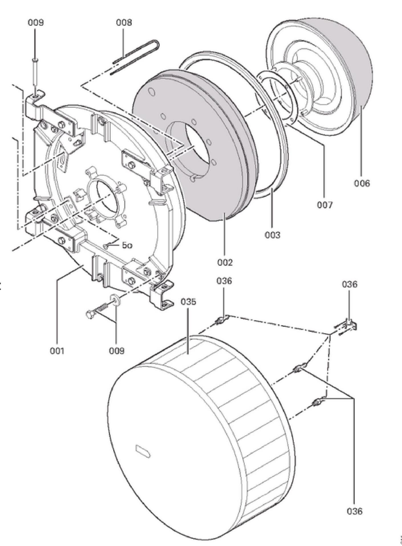
7822718 Porte de chaudiere kt 170 ct3 0001
Z001559 Wärmedämmblock vmiii mit kleber 0002
7820884 Joint cerame 20 x 15 l = 2000 0003
7822719 Boite de reduction du debit 0004
7820053 Pochette accessoires 0005
7822720 Grille bruleur matrix vmiii-4 0006
7810656 Joint graphite 0007
7817324 Electrode d'ionisation vmiii 0008
7820054 Pieces de fixation 0009
7810719 Electrodes d'allumage 0010
7810720 Joint pour électrode 0011
7815971 Allumeur zt930 0012
7813496 Cable d allumage 0013
7820055 Cable d ionisation vm iii 0014
7820056 Cable de raccordement zt930 0015
7820083 Cables de raccordement turbine gaz 0016
7825442 Kit compensation 0017
7820086 Cables de raccordement bloc combine gaz 0018
7825247 Boitier de controle mpa51 s03 v2.00 e 0020
7820058 Module d affichage et de commande mpa51 0021
7820059 Entree de cables mpa51 0022
7825051 Turbine gaz g1g170 (manchon de mesure) 0023
7822725 Tube de melange a venturi vmu 300 0026
7820084 Pressostat air avec cable de raccordemen 0028
7822726 Diaphragme gaz nat avec joint 0029
7822727 Bloc combine gaz vr 420 0031
7822729 Capot protege-bruleur ct3 0035
7820077 Jeu de fixations capot 0036
7831296 Plaque d etancheite ventilateur ct3 0041
7841890 Joint torique gkr 52x3,5mm (5x) 0046
5681611 Serv.anl. matrix-brenner vmiii-4/-5/-6 0070
5851807 Mont.anl. matrix-brenner vmiii-4/-5/-6 0071
ZK00397 Boitier controle mpa5113-v1.1 ct3 170 kw 1000
7831294 Boitier de contr.gaz mpa5113-v1.1 1001
7828881 Module de contole mpa5113 1002
7828882 Entree de cables mpa51 1003
7838512 Carte memoire de parametrage ct3 170kw 1004


Les images des vues éclatées peuvent contenir des prix datant de plusieurs années, merci de ne pas en tenir compte










Pièces détachées contenues dans cet appareil Brûleur Viessmann MATRIX CT3 187-170 kW (7175475)



Photo Position vue éclatée Article Référence fabricant Disponibilité et prix  
Porte de chaudiere kt 170 ct3 Viessmann 7822718
Porte de chaudiere kt 170 ct3
Code article PEX: 248800
Viessmann
Réf fabricant: 7822718
± 3 jours ouvrés
1 250,40 € TTC
0002 page 1 Wärmedämmblock vmiii mit kleber
 
Viessmann
Réf fabricant: Z001559
avec délai
sur devis
Joint cerame 20 x 15 l = 2000 Viessmann 7820884
Joint cerame 20 x 15 l = 2000
Code article PEX: 248305
Viessmann
Réf fabricant: 7820884
± 3 jours ouvrés
85,20 € TTC
Boite de reduction du debit ct3/cm2 Viessmann 7822719
Boite de reduction du debit ct3/cm2
Code article PEX: 250086
Viessmann
Réf fabricant: 7822719
± 3 jours ouvrés
148,80 € TTC
Pochette accessoires Viessmann 7820053
Pochette accessoires
Code article PEX: 247857
Viessmann
Réf fabricant: 7820053
± 3 jours ouvrés
70,80 € TTC
Grille bruleur matrix vmiii-4 Viessmann 7822720
Grille bruleur matrix vmiii-4
Code article PEX: 248802
Viessmann
Réf fabricant: 7822720
± 3 jours ouvrés
1 555,20 € TTC
Joint graphite Viessmann 7810656
Joint graphite
Code article PEX: 243952
Viessmann
Réf fabricant: 7810656
± 3 jours ouvrés
44,40 € TTC
Electrode d'ionisation VMIII Viessmann 7817324
Electrode d'ionisation vmiii
Code article PEX: 246270
Viessmann
Réf fabricant: 7817324
en stock
158,40 € TTC
Pieces de fixation Viessmann 7820054
Pieces de fixation
Code article PEX: 247858
Viessmann
Réf fabricant: 7820054
± 3 jours ouvrés
66,00 € TTC
Electrodes d'allumage Viessmann 7810719
Electrodes d'allumage
Code article PEX: 243971
Viessmann
Réf fabricant: 7810719
± 3 jours ouvrés
128,40 € TTC
Joint pour électrode Viessmann 7810720
Joint pour électrode
Code article PEX: 243972
Viessmann
Réf fabricant: 7810720
± 3 jours ouvrés
18,36 € TTC
Allumeur zt930 Viessmann 7815971
Allumeur zt930
Code article PEX: 245629
Viessmann
Réf fabricant: 7815971
± 3 jours ouvrés
177,60 € TTC
Cable d allumage Viessmann 7813496
Cable d allumage
Code article PEX: 244801
Viessmann
Réf fabricant: 7813496
 
obsolète
 
Cable d ionisation vm iii Viessmann 7820055
Cable d ionisation vm iii
Code article PEX: 247859
Viessmann
Réf fabricant: 7820055
± 3 jours ouvrés
66,00 € TTC
Cable de raccordement zt930 Viessmann 7820056
Cable de raccordement zt930
Code article PEX: 247860
Viessmann
Réf fabricant: 7820056
± 3 jours ouvrés
44,40 € TTC
Cables de raccordement turbine gaz Viessmann 7820083
Cables de raccordement turbine gaz
Code article PEX: 247876
Viessmann
Réf fabricant: 7820083
± 3 jours ouvrés
54,00 € TTC
Kit compensation Viessmann 7825442
Kit compensation
Code article PEX: 250254
Viessmann
Réf fabricant: 7825442
± 3 jours ouvrés
61,20 € TTC
Cables de raccordement bloc combine gaz Viessmann 7820086
Cables de raccordement bloc combine gaz
Code article PEX: 247878
Viessmann
Réf fabricant: 7820086
± 3 jours ouvrés
80,40 € TTC
Boitier de controle mpa51 s03 v2.00 e Viessmann 7825247
Boitier de controle mpa51 s03 v2.00 e
Code article PEX: 250172
Viessmann
Réf fabricant: 7825247
 
obsolète
 
Module d affichage et de commande mpa51 Viessmann 7820058
Module d affichage et de commande mpa51
Code article PEX: 247861
Viessmann
Réf fabricant: 7820058
± 3 jours ouvrés
351,60 € TTC
Entree de cables mpa51 Viessmann 7820059
Entree de cables mpa51
Code article PEX: 247862
Viessmann
Réf fabricant: 7820059
± 3 jours ouvrés
18,00 € TTC
Turbine gaz g1g170 (manchon de mesure) Viessmann 7825051
Turbine gaz g1g170 (manchon de mesure)
Code article PEX: 250085
Viessmann
Réf fabricant: 7825051
± 3 jours ouvrés
1 888,80 € TTC
Tube de melange a venturi vmu 300 Viessmann 7822725
Tube de melange a venturi vmu 300
Code article PEX: 248804
Viessmann
Réf fabricant: 7822725
± 3 jours ouvrés
417,60 € TTC
Pressostat air avec cable de raccordemen Viessmann 7820084
Pressostat air avec cable de raccordemen
Code article PEX: 247877
Viessmann
Réf fabricant: 7820084
± 3 jours ouvrés
141,60 € TTC
Diaphragme gaz nat avec joint Viessmann 7822726
Diaphragme gaz nat avec joint
Code article PEX: 248805
Viessmann
Réf fabricant: 7822726
± 3 jours ouvrés
66,00 € TTC
Bloc combine gaz vr 420 Viessmann 7822727
Bloc combine gaz vr 420
Code article PEX: 248806
Viessmann
Réf fabricant: 7822727
± 3 jours ouvrés
1 417,20 € TTC
Capot protege-bruleur ct3 Viessmann 7822729
Capot protege-bruleur ct3
Code article PEX: 248807
Viessmann
Réf fabricant: 7822729
 
obsolète
 
Jeu de fixations capot Viessmann 7820077
Jeu de fixations capot
Code article PEX: 247874
Viessmann
Réf fabricant: 7820077
± 3 jours ouvrés
75,60 € TTC
Plaque d etancheite ventilateur ct3 Viessmann 7831296
Plaque d etancheite ventilateur ct3
Code article PEX: 476054
Viessmann
Réf fabricant: 7831296
± 3 jours ouvrés
34,80 € TTC
Joint torique gkr 52x3,5mm (5x) Viessmann 7841890
Joint torique gkr 52x3,5mm (5x)
Code article PEX: 476677
Viessmann
Réf fabricant: 7841890
± 3 jours ouvrés
30,00 € TTC
0070 page 1 Serv.anl. matrix-brenner vmiii-4/-5/-6
 
Viessmann
Réf fabricant: 5681611
avec délai
sur devis
0071 page 1 Mont.anl. matrix-brenner vmiii-4/-5/-6
 
Viessmann
Réf fabricant: 5851807
avec délai
sur devis
Boitier controle mpa5113-v1.1 ct3 170 kw Viessmann ZK00397
Boitier controle mpa5113-v1.1 ct3 170 kw
Code article PEX: 297073
Viessmann
Réf fabricant: ZK00397
± 3 jours ouvrés
1 446,00 € TTC
Boitier de contr.gaz mpa5113-v1.1 Viessmann 7831294
Boitier de contr.gaz mpa5113-v1.1
Code article PEX: 252366
Viessmann
Réf fabricant: 7831294
± 3 jours ouvrés
756,00 € TTC
Module de contole mpa5113 Viessmann 7828881
Module de contole mpa5113
Code article PEX: 251742
Viessmann
Réf fabricant: 7828881
± 3 jours ouvrés
444,00 € TTC
Entree de cables mpa51 Viessmann 7828882
Entree de cables mpa51
Code article PEX: 298867
Viessmann
Réf fabricant: 7828882
± 3 jours ouvrés
26,40 € TTC
Carte memoire de parametrage ct3 170kw Viessmann 7838512
Carte memoire de parametrage ct3 170kw
Code article PEX: 300487
Viessmann
Réf fabricant: 7838512
± 3 jours ouvrés
246,00 € TTC


Dans cette page vous trouverez l'ensemble des articles et pièces détachées de chaufferie qui composent la nomenclature Brûleur Viessmann MATRIX CT3 187-170 kW (7175475) ainsi que des liens vers les articles Viessmann. En parcourant la page Viessmann, vous pourrez également trouver toutes les pièces Viessmann présentes chez Pièces Express. L'indication de stock vous permet de savoir si la pièce détachée est disponible dans notre stock central ou bien avec un délai fournisseur. Dans ce dernier cas, renseignez vous, nous commandons très régulièrement chez chacun de nos fournisseurs, nous pouvons donc certainement répondre à votre besoin rapidement.

Nos marques
Nos catalogues
Nos outils
Nos gicleurs fioul
Nos bougies pour poêles à pellets
Pièces détachées de chauffage et climatisation
PIÈCES EXPRESS
1 rue Philippe LEBON
ZA Henri Spriet
14120 MONDEVILLE
Téléphone: 02 14 47 16 10
Siret: 790 553 242 00013
Tva: FR 38 790553242

4.7
156 avis